Hero Banner

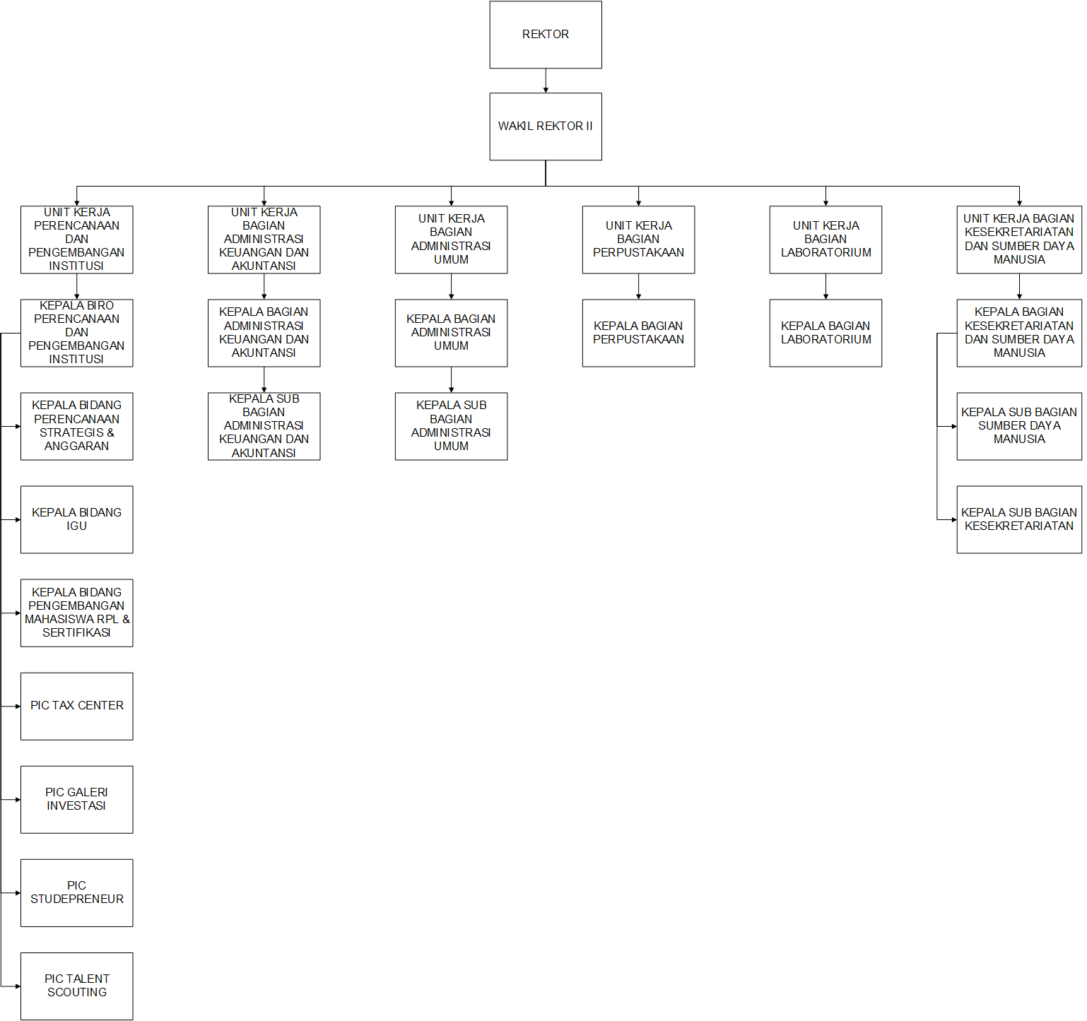
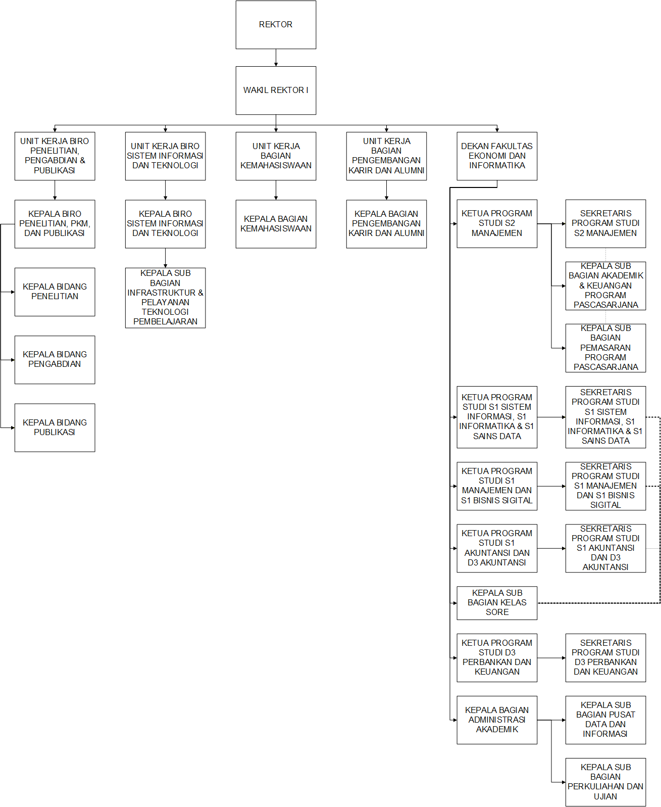
Bagan Struktur Organisasi

Ekuitas University

Rektor

Wakil Rektor I

Wakil Rektor II

Hero Banner

Hubungi Admin WA